Python Web开发案例教程(慕课版)——使用Flask、Tornado、Django南淑萍, 王莉丽, 王秀友, 主编课后习题答案解析

2025年01月10日 10:59
301浏览
Python Web开发案例教程(慕课版)——使用Flask、Tornado、Django
Python Web开发案例教程(慕课版)——使用Flask、Tornado、Django
主 编: 南淑萍, 王莉丽, 王秀友, 主编
ISBN: 9787115520852
出版社: 人民邮电出版社
上传者: 夏日奇遇
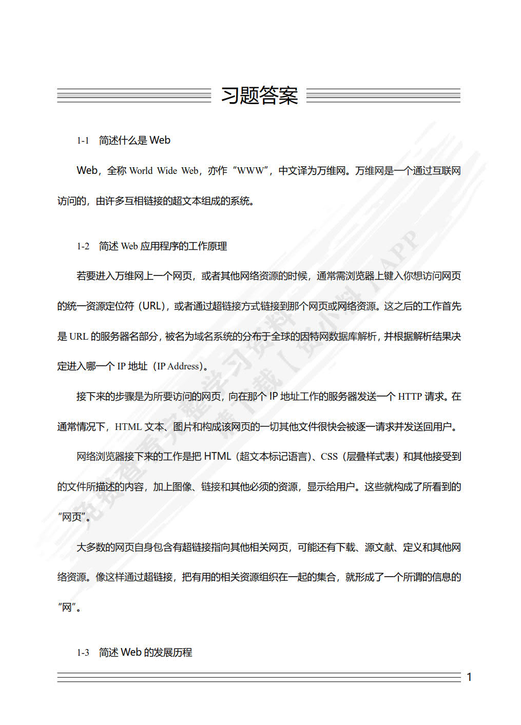
随着互联网行业的蓬勃发展,Web开发已经成为了计算机科学与技术专业乃至更多专业学子们关注的热点。最近,我有机会接触到一本名为《Python Web开发案例教程(慕课版)——使用Flask、Tornado、Django》的教材。这本书以实际案例为核心,详细介绍了使用Python三大框架进行Web开发的技术细节,非常适合我们这些初入大学的计算机科学与技术专业的新生
这本书既有理论的讲解,同时也提供了丰富的实操案例,比如网站设计、功能模块实现等,内容深入浅出、图文并茂,非常易于理解和跟进。为了更好地掌握学习内容,我们可借助校内外的网络资源,例如慕课网、CSDN等平台,这本教材的慕课版提供了在线学习渠道,非常适合我们利用网络学习,同时,我们也在网上寻找相关在线课程视频和实战项目的教学视频,以增加学习的直观性和动手能力
我感觉学习Python Web开发不仅需要兴趣和热情,还需要有效的学习方法和策略。我在学习过程中也会遇到理解和应用上的难题,所以我想向有经验的学长学姐或者老师求助,获取他们的学习经验和建议。此外,我希望能有小伙伴一起讨论学习心得,共同进步。在此,希望得到大家关于如何学习这本教材以及Web开发方面的经验分享和指导,谢谢!
详情资料
Python Web开发案例教程(慕课版)——使用Flask、Tornado、Django
Python Web开发案例教程(慕课版)——使用Flask、Tornado、Django
Python Web开发案例教程(慕课版)——使用Flask、Tornado、Django
Python Web开发案例教程(慕课版)——使用Flask、Tornado、Django
Python Web开发案例教程(慕课版)——使用Flask、Tornado、Django
Python Web开发案例教程(慕课版)——使用Flask、Tornado、Django
为了给您更好的查看体验,请下载资小料APP免费查看余下资料
更新于 2025年01月10日 10:59
本书资料由用户夏日奇遇上传,如有侵权请联系平台客服删除。