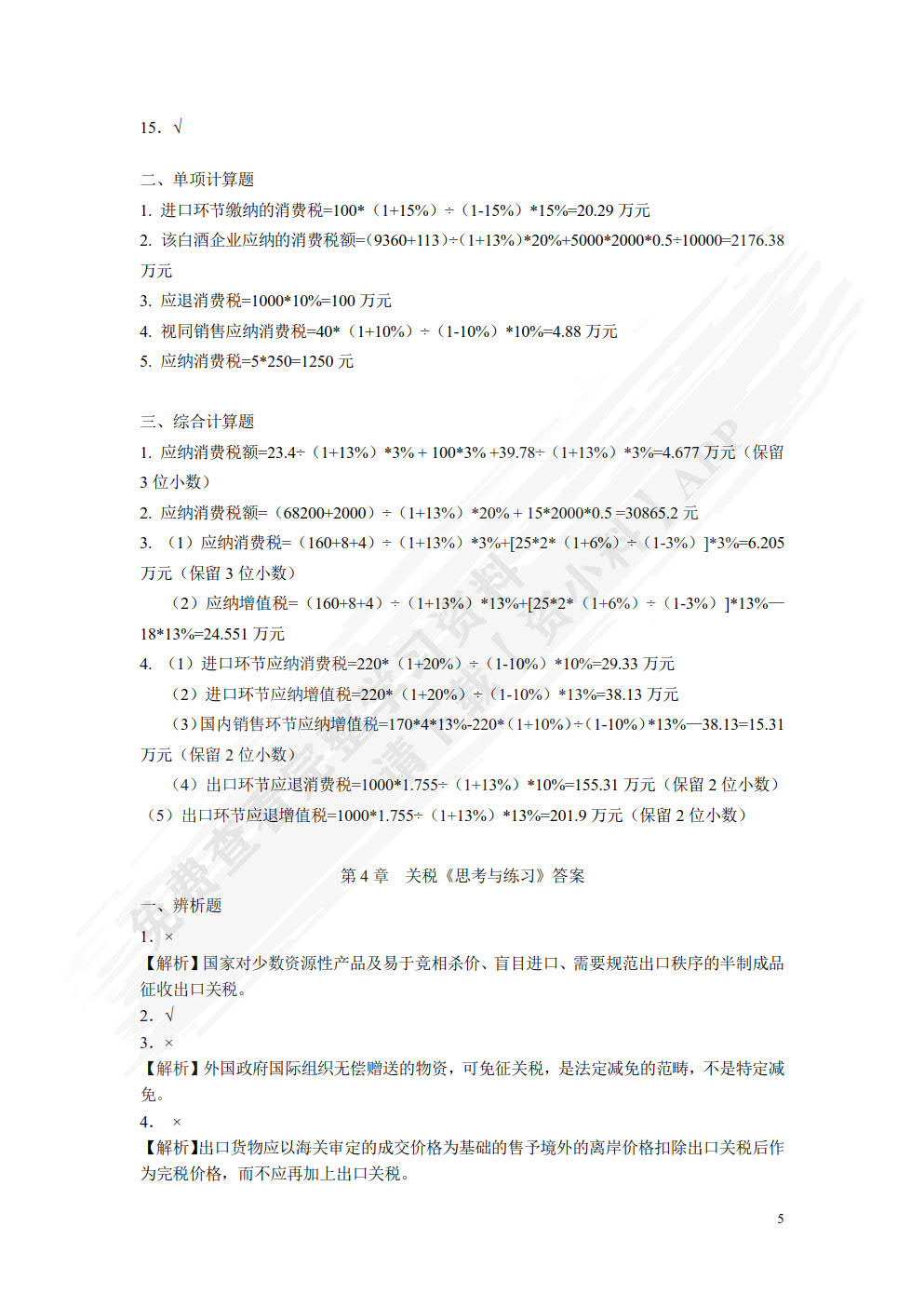
税法:理论、案例与实务(微课版)陈娟, 主编课后习题答案解析

2025年01月21日 10:54
420浏览
税法:理论、案例与实务(微课版)
税法:理论、案例与实务(微课版)
主 编: 陈娟, 主编
ISBN: 9787115500489
出版社: 人民邮电出版社
上传者: ' 三分荔枝
《税法:理论、案例与实务(微课版)》这本书是我大学税法课程的主要教材之一。这本书采用了微课版的形式,将理论知识和实际案例结合在一起,让我在学习税法理论的同时,也能理解税法的实际应用。每一章都配备了相关的学习视频,让我能更好地理解和掌握税法知识
为了更好地学习这本书,我需要一些额外的学习资料和方法。我正在寻找一些相关的税法案例集和税法实务操作手册,这些资料能帮助我更好地理解书中的理论知识,并将理论知识运用到实际工作中。此外,我也希望能参加一些税法微课程,通过导师的讲解和指导,更好地理解税法知识
作为一个大学生,我在学习税法的过程中遇到了一些困难,特别是理解和掌握税法的实际应用。我希望向其他同学请教学习税法的经验和方法,以便更好地完成我的税法学习任务。如果你有好的学习方法和经验,欢迎与我分享,让我们一起学习,共同进步
详情资料
税法:理论、案例与实务(微课版)
税法:理论、案例与实务(微课版)
税法:理论、案例与实务(微课版)
税法:理论、案例与实务(微课版)
税法:理论、案例与实务(微课版)
税法:理论、案例与实务(微课版)
为了给您更好的查看体验,请下载资小料APP免费查看余下资料
更新于 2025年01月21日 10:54
本书资料由用户' 三分荔枝上传,如有侵权请联系平台客服删除。
相似资料推荐