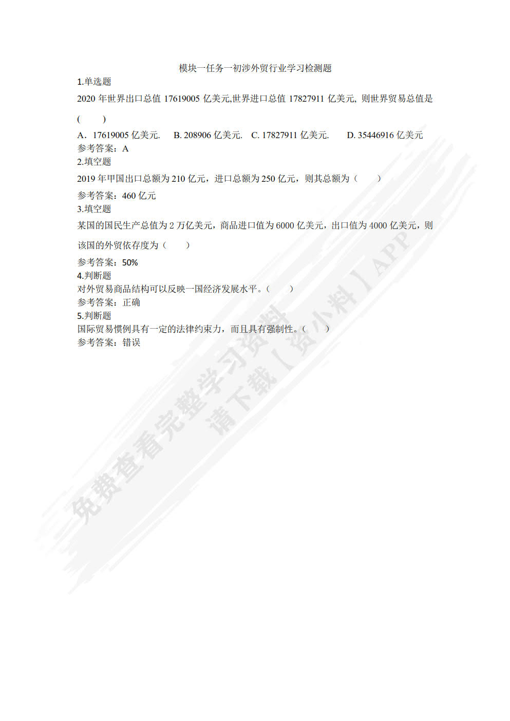
外贸实操基础教程张岸嫔 李娜 主编课后习题答案解析

2025年03月04日 17:21
123浏览
外贸实操基础教程
外贸实操基础教程
主 编: 张岸嫔 李娜 主编
ISBN: 9787111735878
出版社: 机械工业出版社
上传者: -歪嘉德鹤
大家好!最近我们在外贸相关的课程中用到了一本名为《外贸实操基础教程》的教材。这是一本对初学者非常友好的教材,内容涉及外贸流程的各个方面,从基础知识到实务操作,再到案例分析,可以说是学习外贸的宝典!书里不仅有很多实际操作的讲解,而且还有相关国际贸易理论,很适合我们大学生系统地了解和学习外贸行业。但大家有没有什么好的学习资源分享,例如有没有最新的版本或者类似优秀教材推荐呢?
学习《外贸实操基础教程》感觉真的需要一定的方法和技巧,我想请教大家有没有什么有效的学习方法。比如,对于外贸流程中复杂的报价计算和合同签订这些章节,有没有一些帮助记忆的小技巧或者练习题可以分享呢?同时,我也希望知道有没有相关的网络课程或者是在线学习资料可以进一步加强理解。
另外,对于这种实操性强的学科,我确实觉得实际操作和案例分析很重要。如果有同学已经有了一些学习经验或者实习经验,希望你们可以分享下你们的学习心得或者是实际操作时的心得体会,让我们这些初学者可以更直观地理解书本知识,更好地为未来的职业生涯做准备。感谢大家的支持和帮助!
详情资料
外贸实操基础教程
外贸实操基础教程
外贸实操基础教程
外贸实操基础教程
外贸实操基础教程
外贸实操基础教程
为了给您更好的查看体验,请下载资小料APP免费查看余下资料
更新于 2025年03月04日 17:21
本书资料由用户-歪嘉德鹤上传,如有侵权请联系平台客服删除。