通信网技术基础韩毅刚著课后习题答案解析

2025年03月10日 11:33
791浏览
通信网技术基础
通信网技术基础
主 编: 韩毅刚著
ISBN: 9787115448101
出版社: 人民邮电出版社
上传者: 豆蔻の茶茶
《通信网技术基础》是我们大学通信专业的一门重要课程,涵盖了很多通信领域的基础知识和前沿技术。学习这门课程可以为我们日后的学习和工作打下坚实的基础。我个人认为,理解通信网的工作原理、掌握信号的传输和处理方法、以及网络协议的工作方式是这门课程的核心内容。
但是,我们也要面对一个事实:《通信网技术基础》并不是一本容易掌握的书。其内容深奥、广泛,要完全理解并不容易。因此,我建议大家多多利用网络上各类学习资源,比如MOOC,YouTube教学视频和各种在线论坛讨论。对于我来说,我通常会在B站找到一些相关教程,这些教程通常会以生动活泼的方式解释复杂的概念,而且很多都是免费的,这对于我这种在预算有限的学生来说非常有帮助。
关于学习方法,我建议采用“分散学习”和“主动复习”的方法。学习时,我不会选择长时间集中在一个章节,而是把学习时间分散到一天不同的时间段,这样可以减少认知负荷,提高学习效率。另外,我会在学习新知识后主动安排复习,这样可以帮助我更好地理解和记忆复杂的概念。针对重点和难点,我还会编写自己的简明总结,这样在复习时可以针对性地进行,并且加强记忆。
详情资料
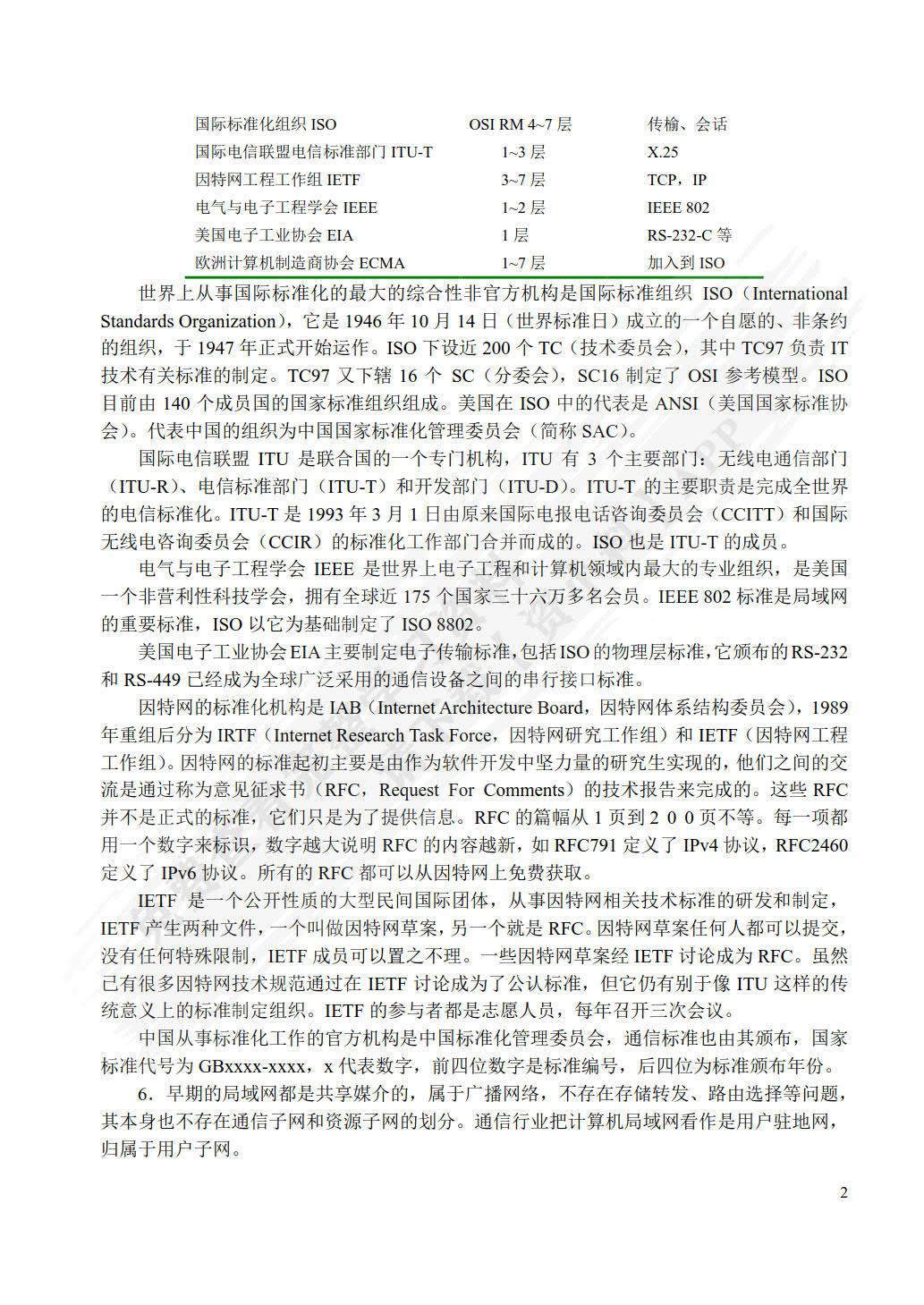
通信网技术基础
通信网技术基础
通信网技术基础
通信网技术基础
通信网技术基础
通信网技术基础
为了给您更好的查看体验,请下载资小料APP免费查看余下资料
更新于 2025年03月10日 11:33
本书资料由用户豆蔻の茶茶上传,如有侵权请联系平台客服删除。