Toggle navigation
资小料
大学免费不限次数搜题APP,大学生的移动资料库
首页
习题答案
关于我们
首页
习题答案
课后习题答案解析
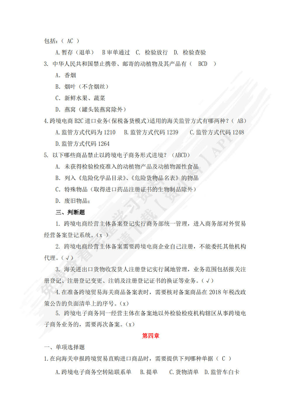
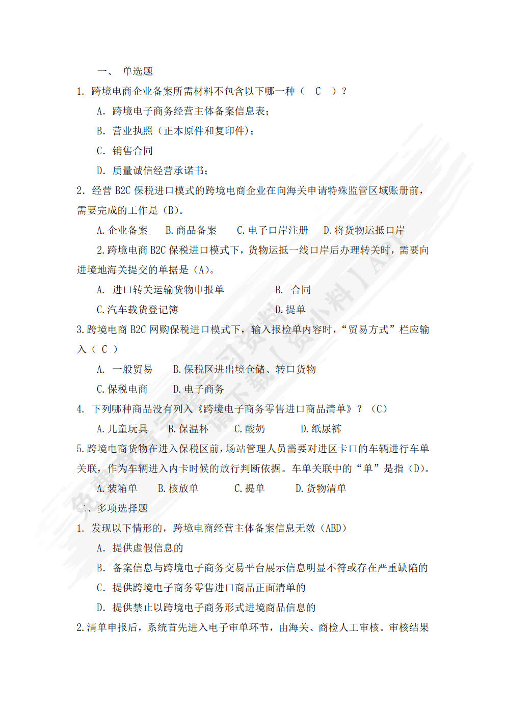
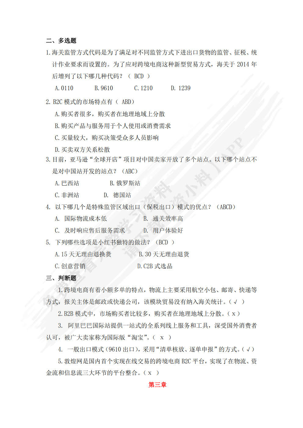
跨境电子商务进出口实务纪淑军, 赵明, 主编课后习题答案解析
2026年01月12日 11:37
0浏览
跨境电子商务进出口实务
主 编:
纪淑军, 赵明, 主编
ISBN:
9787040547719
出版社:
高等教育出版社
上传者:
- 梦旅鹿人
详情资料
为了给您更好的查看体验,请下载资小料APP免费查看余下资料
Android APP下载
安卓手机浏览器扫码下载
iPhone APP下载
苹果手机浏览器扫码下载
更新于 2026年01月12日 11:37
本书资料由用户 - 梦旅鹿人上传,如有侵权请联系平台客服删除。
相似资料推荐
跨境电子商务实务(第2版)
主 编:
刘春光
ISBN:
9787121377174
出版社:
电子工业出版社
上传者:
跨境电子商务营销实务――国际站
主 编:
姚岗
ISBN:
9787121431500
出版社:
电子工业出版社
上传者:
-小軒炒饭
跨境电子商务实务(工作页式教材)
主 编:
冷玉芳
ISBN:
9787111688785
出版社:
机械工业出版社
上传者:
加载中,请稍后
跨境电子商务实务
主 编:
曹五军主编
ISBN:
9787563565603
出版社:
北京邮电大学出版社
上传者:
-橘夏里的星星沙
跨境电子商务通关实务
主 编:
王慧
ISBN:
9787563564071
出版社:
北京邮电大学出版社
上传者:
魔法师只会去小木屋打架ᰔᩚ
跨境电子商务理论与实务
主 编:
刘永伟, 滕飞, 主编
ISBN:
9787300275147
出版社:
中国人民大学出版社
上传者:
-蓝桥春雪-
跨境电子商务理论与实务
主 编:
常广庶, 主编
ISBN:
9787111562733
出版社:
机械工业出版社
上传者:
大神菁
跨境电子商务理论与实务 第2版
主 编:
常广庶
ISBN:
9787111681182
出版社:
机械工业出版社
上传者:
。君陌停^O^
进出口单证实务(第三版)
主 编:
芮宝娟
ISBN:
9787300247380
出版社:
中国人民大学出版社
上传者:
[[EMOJI:%F0%9F%A6%91]]沃德