财务报表编制与分析(第二版)伍巧君课后习题答案解析

2021年10月10日 19:04
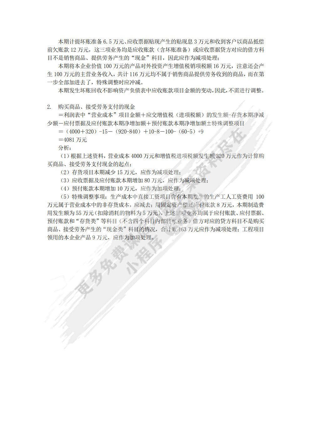
1,316浏览
财务报表编制与分析(第二版)
财务报表编制与分析(第二版)
主 编: 伍巧君
ISBN: 9787300258669
出版社: 中国人民大学出版社
上传者: 一夜暴瘦
《财务报表编制与分析(第二版)》是大学生在学习财务会计知识时的重要教材。本书以通俗易懂的语言,深入浅出地讲解了财务报表编制与分析的相关知识。通过学习这本书,我们可以掌握财务报表的基本原理、编制方法以及分析技巧,从而为未来的职业生涯打下坚实的基础。
在学习过程中,我们可以借助一些学习资料,如网络课程、辅导书和习题集等,来帮助我们更好地理解书中的知识点。同时,也可以向老师和学长学姐请教,分享他们的学习经验和方法,以便更快地掌握财务报表编制与分析的技巧。
在学习过程中,我们应该注意理论与实践相结合,多做练习题,以便更好地理解和运用所学知识。此外,还可以参加一些相关的实践活动,如模拟炒股、企业实习等,将所学知识运用到实际工作中,提高自己的实操能力。
详情资料
财务报表编制与分析(第二版)
财务报表编制与分析(第二版)
财务报表编制与分析(第二版)
财务报表编制与分析(第二版)
财务报表编制与分析(第二版)
财务报表编制与分析(第二版)
为了给您更好的查看体验,请下载资小料APP免费查看余下资料
更新于 2023年10月24日 11:40
本书资料由用户一夜暴瘦上传,如有侵权请联系平台客服删除。