财务管理王斌课后习题答案解析

2023年03月10日 09:36
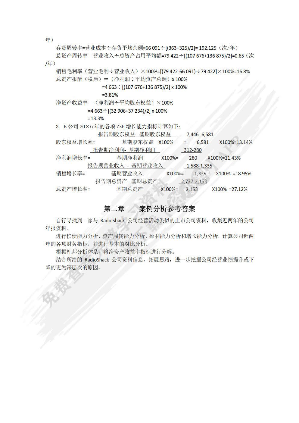
662浏览
财务管理
财务管理
主 编: 王斌
ISBN: 9787302531463
出版社: 清华大学出版社
上传者: 一个短篇
大家好,我是一名财务管理专业的大学生。今天,我想向大家介绍一下我们的专业教材——《财务管理》。这本书涵盖了财务管理的基本概念、理论与方法,对于财务管理专业的学生来说,它是不可或缺的学习资料。书中的内容深入浅出,易于理解,对于初学者来说非常友好。
在学习财务管理的过程中,我找到了一些有用的学习资料和学习方法。首先,我会认真阅读教材,理解其中的基本概念和理论。其次,我会在网上查找相关的教学视频和案例分析,以便更好地理解书中的内容。此外,我还会做一些练习题,以便巩固所学知识。
然而,在学习过程中,我遇到了一些困难。例如,我有些时候难以理解书中的一些概念,或者不知道如何将理论应用于实际。因此,我想向有经验的学长学姐或老师请教,希望能得到一些学习经验和建议。
详情资料
财务管理
财务管理
财务管理
财务管理
财务管理
财务管理
为了给您更好的查看体验,请下载资小料APP免费查看余下资料
更新于 2026年03月13日 11:26
本书资料由用户一个短篇上传,如有侵权请联系平台客服删除。
相似资料推荐