Toggle navigation
资小料
大学免费不限次数搜题APP,大学生的移动资料库
首页
习题答案
关于我们
首页
习题答案
课后习题答案解析
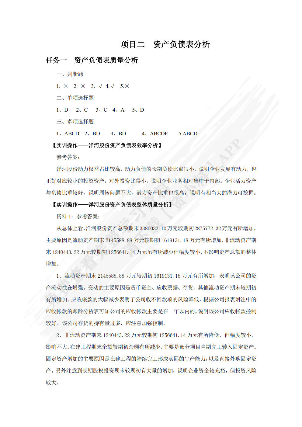
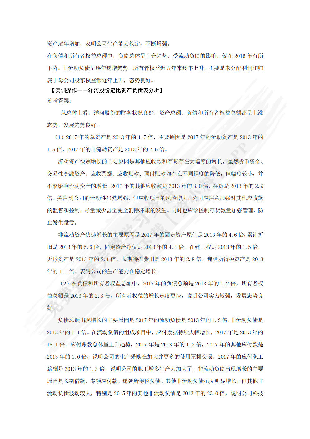
财务报表分析(第二版)陆兴凤课后习题答案解析
2023年06月17日 22:02
317浏览
财务报表分析(第二版)
主 编:
陆兴凤
ISBN:
9787040543568
出版社:
高等教育出版社
上传者:
aaa世界首付女士
详情资料
为了给您更好的查看体验,请下载资小料APP免费查看余下资料
Android APP下载
安卓手机浏览器扫码下载
iPhone APP下载
苹果手机浏览器扫码下载
更新于 2023年09月14日 11:02
本书资料由用户aaa世界首付女士上传,如有侵权请联系平台客服删除。
相似资料推荐
财务报表分析(第2版)
主 编:
王化成
ISBN:
9787300257310
出版社:
中国人民大学出版社
上传者:
乾坤首秀
财务报表分析(第4版)
主 编:
张新民
ISBN:
9787300250403
出版社:
中国人民大学出版社
上传者:
翠砷铜铀矿
财务报表分析(英文版·第11版)
主 编:
K. R. 苏布拉马尼亚姆
ISBN:
9787300196343
出版社:
中国人民大学出版社
上传者:
Cx330
财务报表编制与分析(第二版)
主 编:
朱继民
ISBN:
9787565430916
出版社:
东北财经大学出版社
上传者:
Cheer °
财务报表分析:第二版
主 编:
马立占
ISBN:
-
出版社:
北京出版社
上传者:
安韶华
财务报表分析
主 编:
陆兴凤
ISBN:
9787040492378
出版社:
高等教育出版社
上传者:
Faith
企业财务报表分析(第三版)
主 编:
徐珏
ISBN:
9787565434600
出版社:
东北财经大学出版社
上传者:
Crushོᩚ
财务报表分析(第三版)
主 编:
王娜
ISBN:
9787300263168
出版社:
中国人民大学出版社
上传者:
澤澍
财务报表分析
主 编:
李学春
ISBN:
9787313113429
出版社:
上海交通大学出版社
上传者:
夭夭
财务报表分析
主 编:
姚艳
ISBN:
9787564232559
出版社:
上海财经大学出版社
上传者:
0.2℃