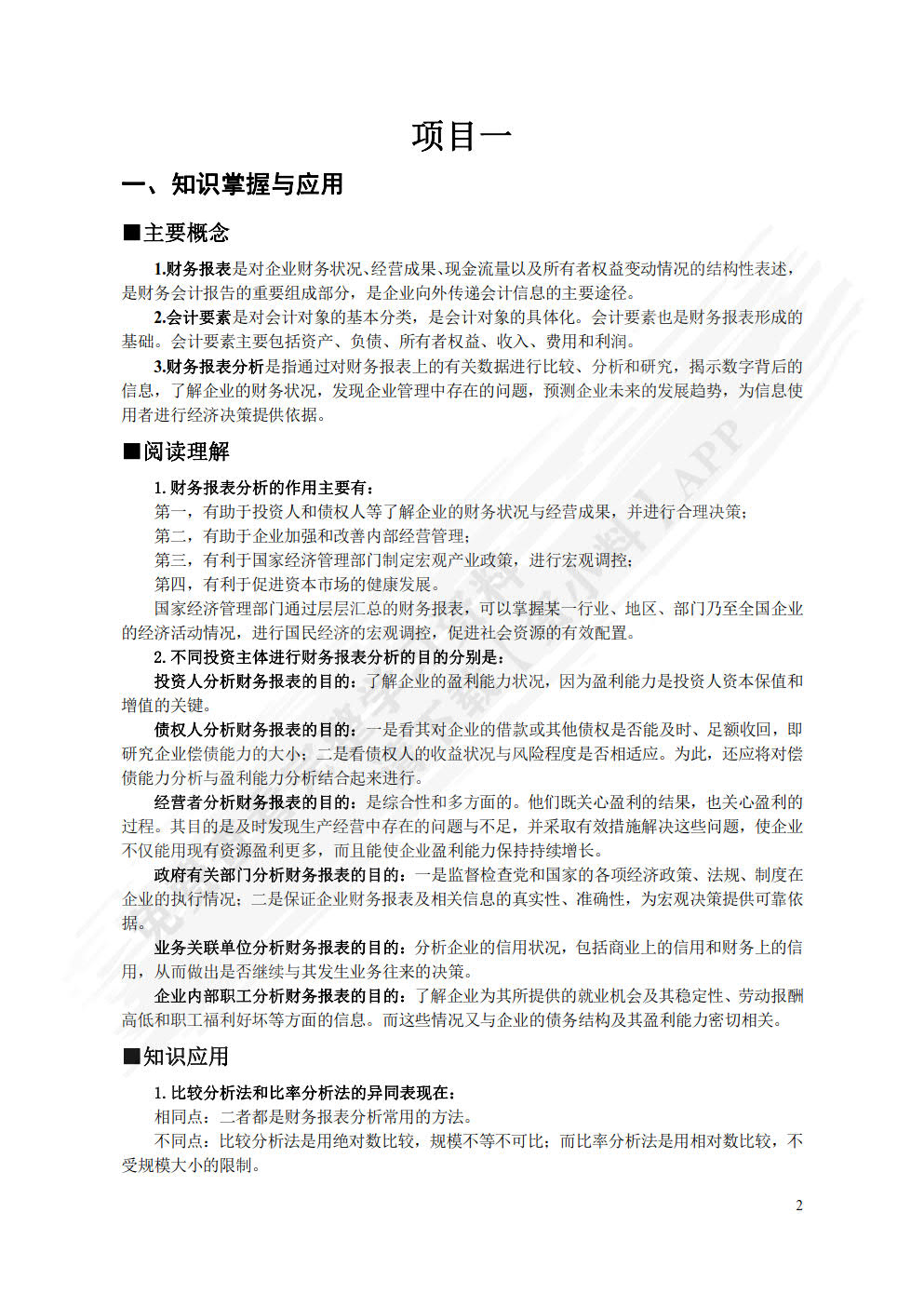
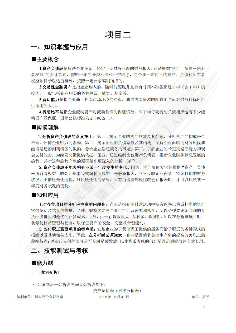
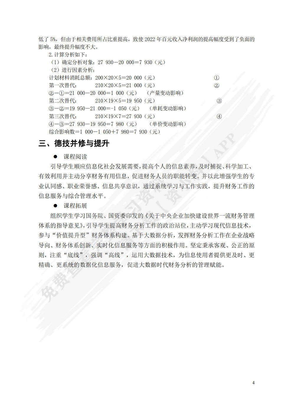
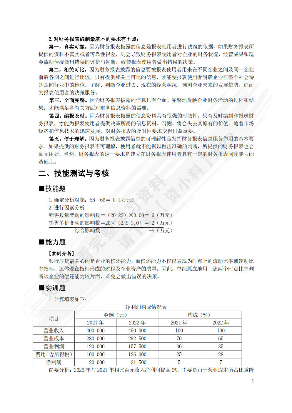
财务报表分析(第六版)李昕,盛立军主编课后习题答案解析

2024年05月21日 10:14
190浏览
财务报表分析(第六版)
财务报表分析(第六版)
主 编: 李昕,盛立军主编
ISBN: 9787565447402
出版社: 东北财经大学出版社
上传者: ^o^陌上初安O_o
大家好,我是一名财务管理专业的大学生。今天,我想和大家分享一下我们的专业课程——《财务报表分析(第六版)》。这本书由国内著名的财务专家张新民教授主编,内容涵盖了财务报表的基本概念、财务分析的基本方法以及财务分析在决策中的应用。对于我们这些即将踏入职场的大学生来说,这本书可以说是我们的必备神器。
然而,面对厚厚的教材和纷繁复杂的财务数据,我们时常会感到迷茫和困惑。因此,我希望能找到一些实用的学习资料和方法,帮助我们更好地理解和掌握这门课程。如果有哪位学长学姐或者老师,能够分享一些学习经验和技巧,那真是不胜感激。
此外,我也希望能结识一些志同道合的朋友,一起探讨财务报表分析的问题。俗话说,三个臭皮匠,顶个诸葛亮。大家一起学习,相互交流,共同进步,总比一个人孤军奋战要好得多。如果大家有兴趣,我们可以建立一个学习小组,定期交流学习心得,共同提高。
详情资料
财务报表分析(第六版)
财务报表分析(第六版)
财务报表分析(第六版)
财务报表分析(第六版)
财务报表分析(第六版)
财务报表分析(第六版)
为了给您更好的查看体验,请下载资小料APP免费查看余下资料
更新于 2024年05月30日 13:03
本书资料由用户^o^陌上初安O_o上传,如有侵权请联系平台客服删除。