公司治理(第2版)马连福课后习题答案解析

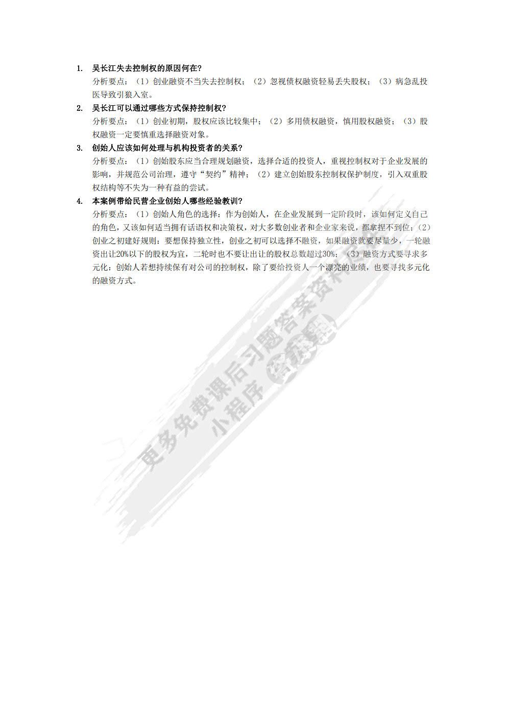
2020年06月17日 17:26
1,450浏览
公司治理(第2版)
公司治理(第2版)
主 编: 马连福
ISBN: 9787300277455
出版社: 中国人民大学出版社
上传者: SeieiF
大家好,我是一名大学生,最近在学习《公司治理(第2版)》这门课程。我发现这本教材内容丰富,涵盖了公司治理的基本概念、理论框架和实践应用等多个方面。然而,面对如此丰富的知识,我总觉得学习起来有些吃力。因此,我想向大家求助一些学习资料、学习方法和学习经验,希望能帮助我更好地理解和掌握这门课程。
首先,我希望能找到一些与教材配套的学习资料,如教学视频、课件或习题等,以便我更直观地了解课程内容。其次,我希望了解一些有效的学习方法,例如制作思维导图、分组讨论或案例分析等,以便提高学习效率。最后,我希望能听听其他同学的学习经验,了解他们在学习《公司治理(第2版)》过程中的成功经验和教训,以便我少走弯路。
总之,我希望通过求助各种学习资料、学习方法和学习经验,能够更好地掌握《公司治理(第2版)》这门课程,为将来的职业生涯打下坚实的基础。如果您有任何建议或帮助,请随时与我分享,非常感谢!
详情资料
公司治理(第2版)
公司治理(第2版)
公司治理(第2版)
公司治理(第2版)
公司治理(第2版)
公司治理(第2版)
为了给您更好的查看体验,请下载资小料APP免费查看余下资料
更新于 2025年11月20日 11:25
本书资料由用户SeieiF上传,如有侵权请联系平台客服删除。