交直流调速系统(第3版)(附微课视频) 郭艳萍 陈相志课后习题答案解析

2025年01月23日 11:19
560浏览
交直流调速系统(第3版)(附微课视频)
交直流调速系统(第3版)(附微课视频)
主 编: 郭艳萍 陈相志
ISBN: 9787115510969
出版社: 人民邮电出版社
上传者: -半吟清霜
作为一枚电气工程及其自动化的大学生,我最近在阅读《交直流调速系统(第3版)(附微课视频)》。这本书深入浅出地讲解了交直流电机的控制原理及其在调速系统中的应用,真是让我受益匪浅!附带的微课视频更是锦上添花,让我能够更好地理解和掌握这门复杂的知识
不过,我感觉学习这本书时还是需要一些辅助的学习资料。如果谁能提供一些相关的在线课程链接,或者介绍一些有助于理论知识实际应用的学习软件,那就太感激了!
此外,如果你有什么好的学习方法或经验,也请不吝赐教。比如,如何更有效地记忆电路图和控制算法,或者如何在实践中应用理论知识。我期待在学习这条路上遇到志同道合的你!
详情资料
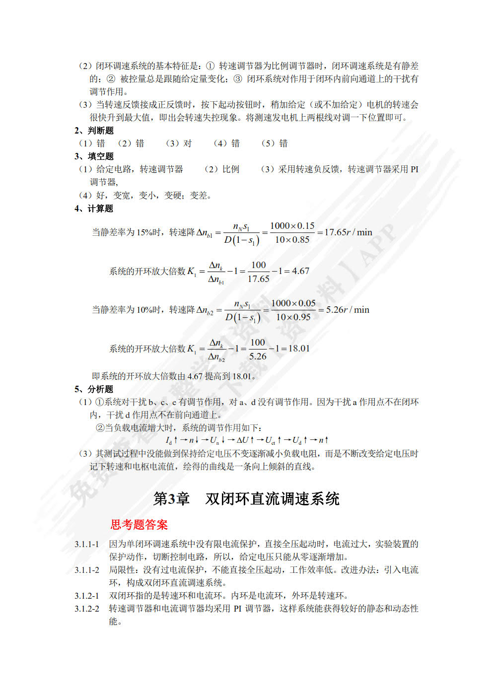
交直流调速系统(第3版)(附微课视频)
交直流调速系统(第3版)(附微课视频)
交直流调速系统(第3版)(附微课视频)
交直流调速系统(第3版)(附微课视频)
交直流调速系统(第3版)(附微课视频)
交直流调速系统(第3版)(附微课视频)
为了给您更好的查看体验,请下载资小料APP免费查看余下资料
更新于 2025年05月12日 10:51
本书资料由用户-半吟清霜上传,如有侵权请联系平台客服删除。