MySQL数据库技术与应用卫琳,马建红主编课后习题答案解析

2025年07月15日 17:22
356浏览
MySQL数据库技术与应用
MySQL数据库技术与应用
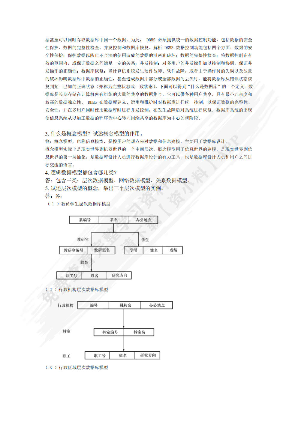
主 编: 卫琳,马建红主编
ISBN: 9787302664161
出版社: 清华大学出版社
上传者:  贝贝小熊饼干
刚入学没多久,就和身边的同学一起选修了一门名叫《MySQL数据库技术与应用》的课程。作为一名计算机系的学生,我知道数据库是学习的基石,但我们这群新生对于数据库的了解几乎是零。这本教材图文并茂、细致深入地介绍了很多关键概念和技术,这让我对数据库的学习充满了期待。每章后的学习指导和习题都是对我们理解和巩固知识的重要工具。
其实学习《MySQL数据库技术与应用》这本书的时候,我没有单独依靠书本。通过资小料这款专为大学生打造的移动学习APP,我找到了大量相关的资料和视频教程,帮助我更全面地了解课程内容。除了老师上课,我看视频、参考书籍,另外还加入了学习小组,和同学们一起探讨问题,这种合作学习的模式极大地提升了我的学习效率
尽管《MySQL数据库技术与应用》的学习资料已经非常丰富,但我仍然希望能够获得更多资深学生的经验分享和学习方法推荐。在这里,我想求助于各位已经在数据库领域有所涉猎的学长学姐们:如何有效地学习MySQL数据库技术?你们在学习过程中遇到过哪些困难?又是如何克服这些问题的?请不吝赐教,谢谢!
详情资料
MySQL数据库技术与应用
MySQL数据库技术与应用
MySQL数据库技术与应用
MySQL数据库技术与应用
MySQL数据库技术与应用
MySQL数据库技术与应用
为了给您更好的查看体验,请下载资小料APP免费查看余下资料
更新于 2025年07月15日 17:22
本书资料由用户 贝贝小熊饼干上传,如有侵权请联系平台客服删除。
相似资料推荐