Excel在会计和财务中的应用(第四版)崔杰课后习题答案解析

2022年03月02日 14:58
569浏览
Excel在会计和财务中的应用(第四版)
Excel在会计和财务中的应用(第四版)
主 编: 崔杰
ISBN: 9787302339182
出版社: 清华大学出版社
上传者: Tillie _三精
《Excel在会计和财务中的应用(第四版)》是一本专门为大学生编写的会计和财务方面的教材。本书以Excel为工具,全面系统地介绍了会计和财务方面的基础知识和实际操作。通过学习这本书,大学生可以掌握Excel在会计和财务工作中的应用技巧,为将来的就业和实际工作打下坚实的基础。
在学习这本书的过程中,我们可以充分利用学校的图书馆和网络资源,查阅相关资料,加深对书中内容的理解。同时,还可以参加一些相关的讲座和研讨会,与老师和同学交流学习心得,提高自己的学习能力。此外,通过实际操作练习,我们可以将所学知识运用到实际工作中,提高自己的实际操作能力。
在学习过程中,可能会遇到一些困难和挑战。此时,我们可以向老师和同学请教,或者利用网络资源寻找答案。此外,还可以参加一些相关的兴趣小组和社团,与其他同学一起讨论和学习,共同进步。总之,只要肯努力,认真学习,我们一定能够掌握Excel在会计和财务中的应用,为将来的就业和实际工作做好准备。
详情资料
Excel在会计和财务中的应用(第四版)
Excel在会计和财务中的应用(第四版)
Excel在会计和财务中的应用(第四版)
Excel在会计和财务中的应用(第四版)
Excel在会计和财务中的应用(第四版)
为了给您更好的查看体验,请下载资小料APP免费查看余下资料
更新于 2023年03月17日 09:09
本书资料由用户Tillie _三精上传,如有侵权请联系平台客服删除。
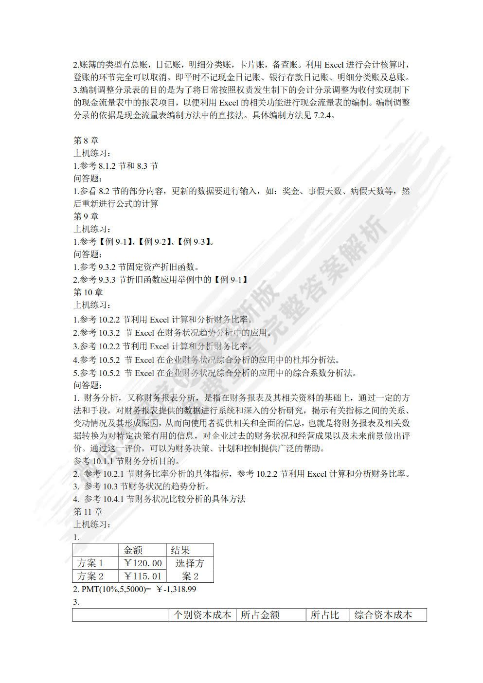
相似资料推荐