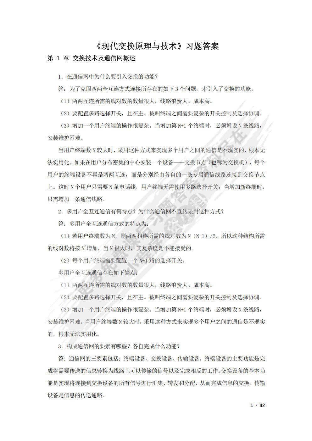
现代交换原理与技术马忠贵课后习题答案解析

2022年03月20日 12:28
891浏览
现代交换原理与技术
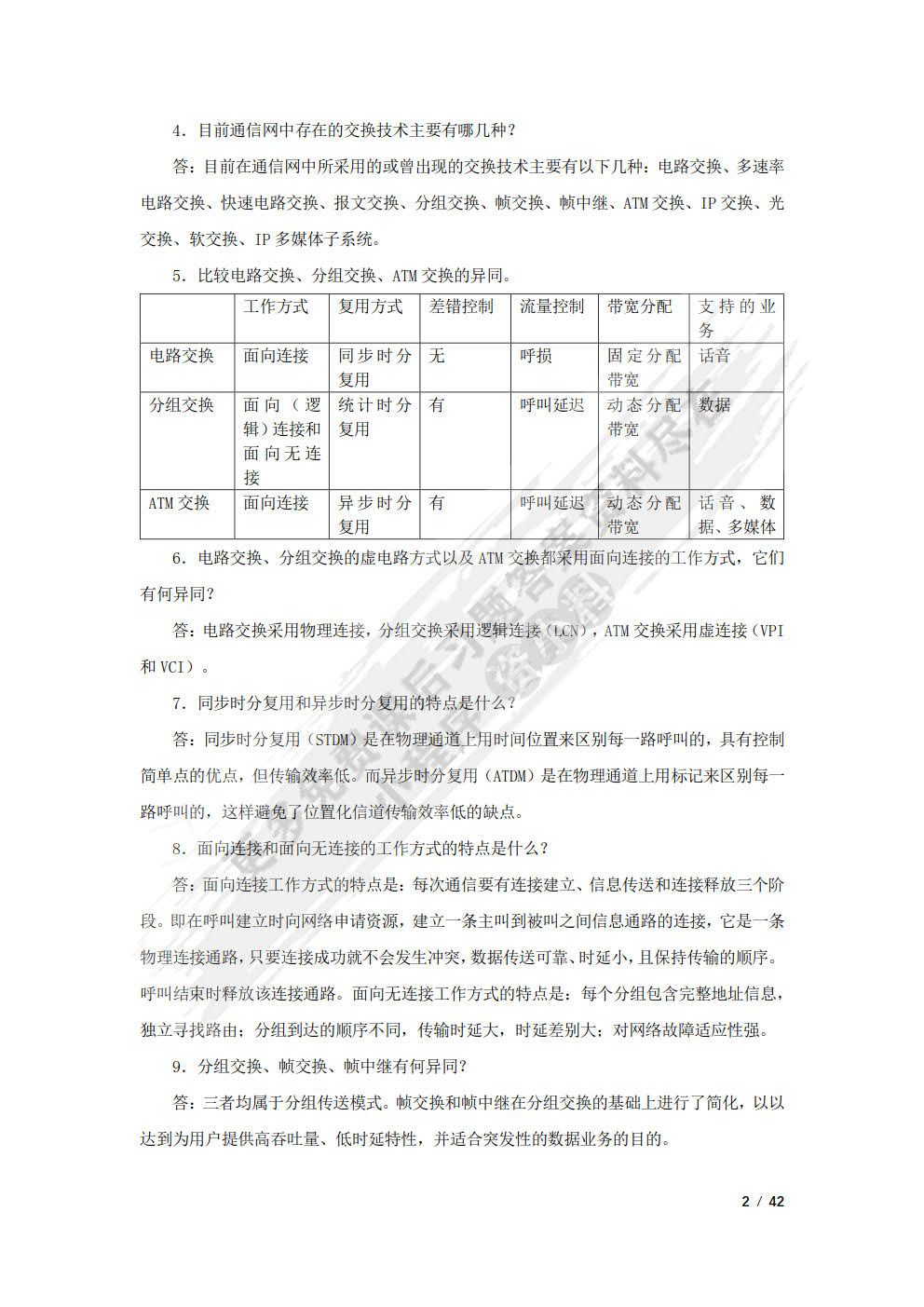
现代交换原理与技术
主 编: 马忠贵
ISBN: 9787111563068
出版社: 机械工业出版社
上传者:
《现代交换原理与技术》是大学计算机科学和通信工程专业的一门重要课程。通过学习这门课程,我们将了解计算机网络和通信系统的基本原理、技术和应用,为将来的工作和研究打下坚实的基础。
在《现代交换原理与技术》这门课程中,我们将深入探讨计算机网络和通信系统的基本原理、技术和应用。通过学习这门课程,我们将掌握诸如分组交换、电路交换、拥塞控制、路由选择等重要概念。为了更好地理解和掌握这些知识,我们推荐以下一些学习资料和学习方法。
首先,我们可以阅读一些相关书籍,如《计算机网络》(Andrew S. Tanenbaum)和《交换技术与网络设计》(Behrouz A. Forouzan)。这些书籍涵盖了课程中的许多重要概念,可以帮助我们更好地理解课程内容。其次,我们可以利用网络资源,如Coursera、edX等在线学习平台,观看相关课程视频,以便更好地理解课程中的难点和重点。最后,我们可以参加一些实践项目,如搭建自己的网络拓扑结构,以便更好地掌握课程中的理论知识。
详情资料
现代交换原理与技术
现代交换原理与技术
现代交换原理与技术
现代交换原理与技术
现代交换原理与技术
现代交换原理与技术
为了给您更好的查看体验,请下载资小料APP免费查看余下资料
更新于 2025年05月28日 12:45
本书资料由用户上传,如有侵权请联系平台客服删除。