离散数学(微课版)王庆先课后习题答案解析

2022年09月01日 14:09
1,423浏览
离散数学(微课版)
离散数学(微课版)
主 编: 王庆先
ISBN: 9787115566423
出版社: 人民邮电出版社
上传者: 小枫
《离散数学(微课版)》是大学计算机科学、数学及相关专业的基础课程之一。它涵盖了逻辑学、集合论、图论、代数结构等重要领域。这些知识点在日常生活中和计算机科学领域都有着广泛的应用。为了帮助大家更好地学习和掌握这门课程,我在这里分享一些学习资料、学习方法和学习经验。
首先,我建议大家观看一些优质的网络课程,如麻省理工学院的《离散数学》公开课。这些课程通常深入浅出,易于理解。同时,可以参考教材《离散数学(微课版)》,它以简洁明了的语言阐述了离散数学的基本概念。此外,还可以查阅相关论文和书籍,拓宽知识面。
在学习过程中,要注意理论联系实际。尝试用所学知识解决实际问题,以便加深理解。同时,要多做练习题,巩固知识点。在学习过程中,可以加入学习小组,与同学讨论,共同进步。最后,保持积极的学习态度,遇到困难要勇于面对,相信自己能够学好这门课程。
详情资料
离散数学(微课版)
离散数学(微课版)
离散数学(微课版)
离散数学(微课版)
离散数学(微课版)
离散数学(微课版)
为了给您更好的查看体验,请下载资小料APP免费查看余下资料
更新于 2026年04月20日 09:36
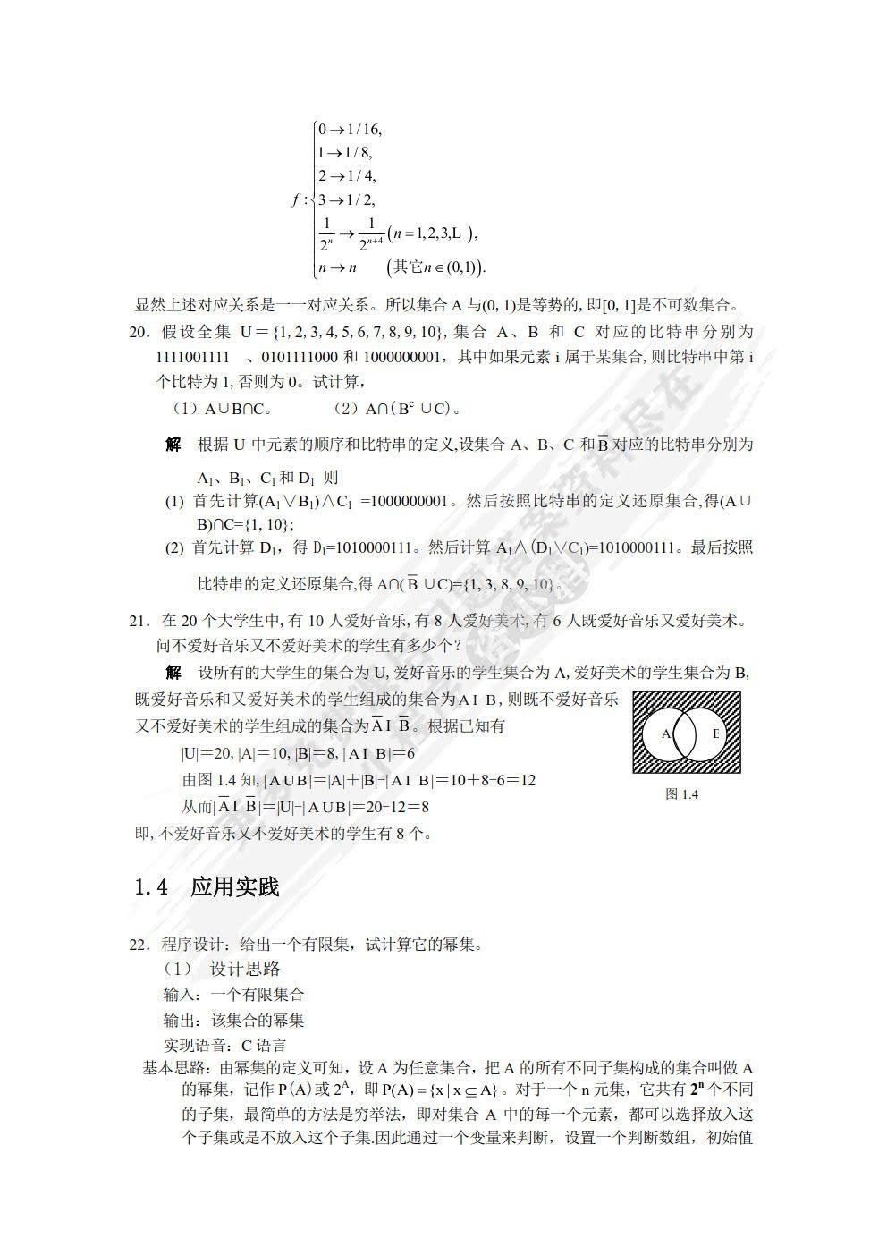
本书资料由用户小枫上传,如有侵权请联系平台客服删除。