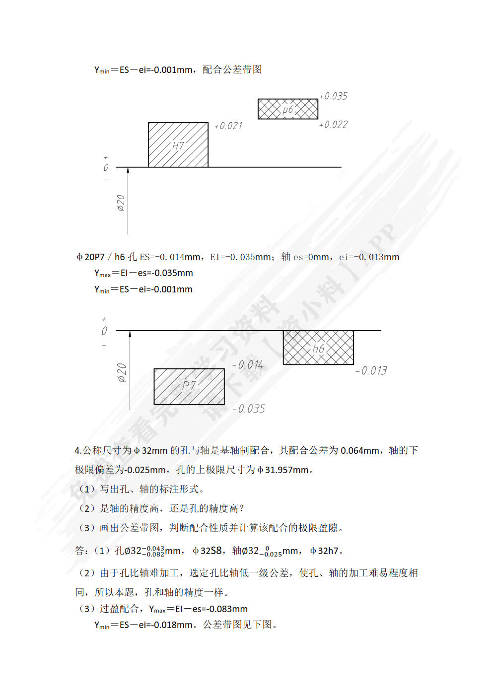
公差配合与技术测量 第2版 张瑾 周启芬 巩芳课后习题答案解析

2024年12月31日 14:41
568浏览
公差配合与技术测量 第2版
公差配合与技术测量 第2版
主 编: 张瑾 周启芬 巩芳
ISBN: 9787111745174
出版社: 机械工业出版社
上传者: 在世界末日的夜晚抱着看卡通片
大家好,我是一名学习《公差配合与技术测量》课程的大学生。这门课程对我来说非常有挑战性,但也十分有趣。这门课涵盖了公差配合、技术测量和计量技术等多个领域,对于机械制造、工程设计等领域有着重要的应用价值。在学习过程中,我遇到了一些难题,希望能够得到大家的帮助。
首先,我想向大家请教一下《公差配合与技术测量》的学习方法。这门课程涉及到许多专业术语和概念,对于初学者来说,理解起来有些困难。因此,我想请教一下大家,有没有什么好的学习方法可以分享?例如,有没有什么推荐的学习资料或者参考资料?此外,大家对于这门课程的难点有什么建议?
最后,我想分享一下我在学习过程中的一些经验。我认为,学习这门课程需要注重实践和理论相结合,通过实际操作来理解和掌握理论知识。同时,我也建议大家多参加一些相关的竞赛和项目,以提升自己的实践能力和创新精神。希望我的经验对大家有所帮助。
详情资料
公差配合与技术测量 第2版
公差配合与技术测量 第2版
公差配合与技术测量 第2版
公差配合与技术测量 第2版
公差配合与技术测量 第2版
公差配合与技术测量 第2版
为了给您更好的查看体验,请下载资小料APP免费查看余下资料
更新于 2026年04月02日 14:24
本书资料由用户在世界末日的夜晚抱着看卡通片上传,如有侵权请联系平台客服删除。